01 Décembre 2023
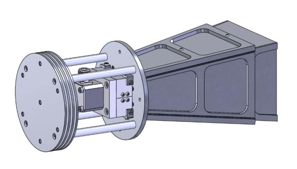
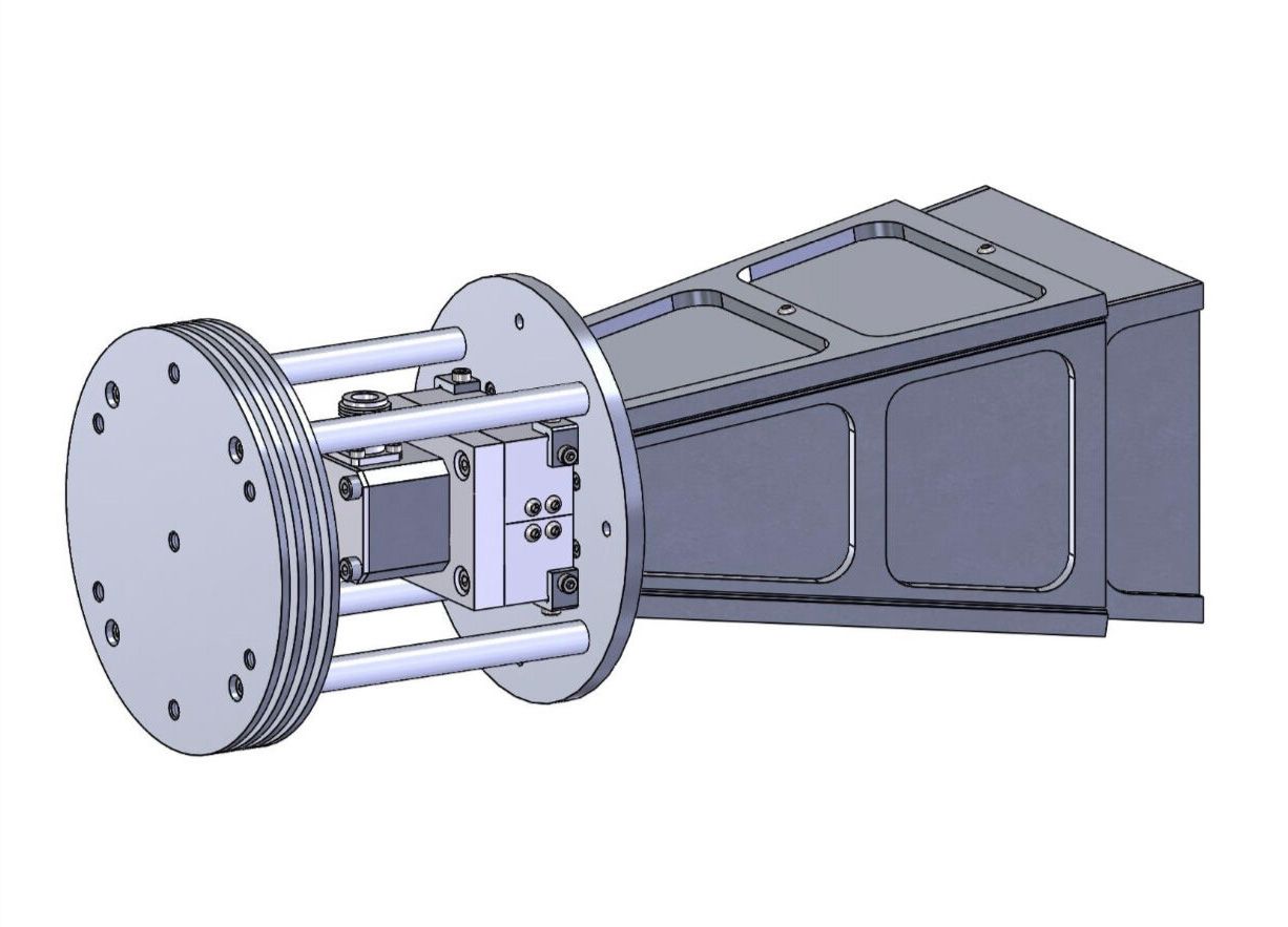
Antenne Cornet Large Bande 7.5-18GHz
-
SecteurDéfense

Antenne Cornet Large Bande 7.5-18GHz version 2
Gain 15-19dBi





